| 일 | 월 | 화 | 수 | 목 | 금 | 토 |
|---|---|---|---|---|---|---|
| 1 | 2 | 3 | 4 | 5 | 6 | 7 |
| 8 | 9 | 10 | 11 | 12 | 13 | 14 |
| 15 | 16 | 17 | 18 | 19 | 20 | 21 |
| 22 | 23 | 24 | 25 | 26 | 27 | 28 |
- Machine Learning
- 티스토리챌린지
- LG
- deep learning
- 머신러닝
- GPT-4
- Classification
- AI
- PCA
- 오블완
- 회귀
- ChatGPT
- gpt
- OpenAI
- 분류
- LG Aimers 4th
- LG Aimers
- supervised learning
- regression
- LLM
- 해커톤
- 지도학습
- 딥러닝
- Today
- Total
SYDev
Git의 개념과 원리 본문
Git
- Git: Git이란 분산형 버전 관리 시스템(Version Control System)의 한 종류이며, 빠른 수행 속도에 중점을 둔다.
- 버전 관리: 파일변화를 시간에 따라 기록했다가 나중에 특정시점의 버전을 다시 꺼내올 수 있는 시스템이다.
Git 기본 용어
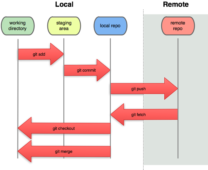
- 원격 저장소(Remote Repository): 파일을 원격 저장소 전용 서버에서 관리, 여러 사람이 함께 공유하는 저장소이다.
- 로컬 저장소(Local Repository): 내 PC에 파일이 저장되는 개인 전용 저장소. 저장소를 새로 만들거나, 이미 존재하는 원격 저장소를 로컬 저장소로 복사해 올 수 있다.
- Working Tree(Working Directory): 작업자의 현재 시점. 파일 수정, 저장 등의 작업을 하는 Directory를 의미한다.
- 스냅샷(SnapShot): 특정 시점의 파일, 폴더 또는 워크스페이스의 상태를 의미. commit 명령어를 이용해 스냅샷 저장
- Checkout: 이전 버젼의 작업을 불러오는 것이다.
- Staging Area: 저장소에 커밋하기 전에 커밋을 준비하는 위치
- Branch: 가지 또는 분기점을 의미, 작업을 할 때에 현재 상태를 복사해 Branch에서 작업을 하다가 원하는 시점에 Merge해 현재 Branch로 작업 내용을 합친다.
- Head: 현재 작업중인 Branch를 의미한다.
- Merge: 다른 Branch의 작업 내용을 현재 Branch로 가져와 합치는 작업을 의미한다.
Git 작동 구조
- 기존에 존재하던 파일의 path에 git init을 통해 .git 폴더를 만들어 깃이 버전 관리를 할 수 있게 만든다.
- git add를 통해서 Staging 디렉토리로 수정된 사항을 추가하여 저장한다.
- git commit을 통해서 Staging 디렉토리의 현 상태를(스냅샷) 그대로 로컬 저장소에 저장한다.
- git push를 통해 로컬 저장소의 스냅샷을 원격 저장소로 전송하여 저장한다.
+branch, merge 작동 과정과 원리는 이후에 추가 예정..

참고자료
[GIT] ⚡️ git 개념 & 원리 (그림으로 알기쉽게 비유 😃)
Git 이란 무엇인가? Git이란 분산형 버전 관리 시스템(Version Control System) 의 한 종류이며, 빠른 수행 속도에 중점을 둔다. 우리가 레포트를 제출한다고 가정했을때, 처음에 저장했을때 'report.txt'라
inpa.tistory.com
[Git] Git 상태 확인하기 - git status 명령어 및 상태 파헤치기!
먼저 봐야할 글 [Git] Git 세 가지 영역 및 상태 Committed, Modified, Staged 설명 Git에서 세 가지 영역 Git 프로젝트 디렉터리에는 .git(이하 Git 디렉터리) 를 포함하여 프로젝트를 구성하는 수많은 파일들
dololak.tistory.com
[지옥에서 온 Git] 3. 브랜치 - 원리, branch, merge, checkout, fast-forward, Auto-merging&CONFLICT, stash, reset
3. 깃과 브랜치 3.1 브랜치란? 브랜치 branch : 버전 관리 시스템에서, 여러 갈래로 퍼지는 데이터 흐름을 가리키는 말. (나뭇가지 - 나무가 가지에서 줄기를 뻗는 모양처럼.) 브랜치의 동작원리 깃으
bibi6666667.tistory.com
[Git/Github] git의 동작 원리 / repository
※ git에 관련된 모든 기록은 유튜브 '동빈나' 님의 영상을 바탕으로 하고 있습니다. https://www.youtube.com/channel/UChflhu32f5EUHlY7_SetNWw/featured [git의 동작원리] ⊙ git 프로젝트에 담겨있는 데이터들은 파
ninearies.tistory.com