| 일 | 월 | 화 | 수 | 목 | 금 | 토 |
|---|---|---|---|---|---|---|
| 1 | ||||||
| 2 | 3 | 4 | 5 | 6 | 7 | 8 |
| 9 | 10 | 11 | 12 | 13 | 14 | 15 |
| 16 | 17 | 18 | 19 | 20 | 21 | 22 |
| 23 | 24 | 25 | 26 | 27 | 28 | 29 |
| 30 |
- LG Aimers 4th
- Classification
- LG Aimers
- deep learning
- Machine Learning
- PCA
- GPT-4
- 티스토리챌린지
- 딥러닝
- LG
- regression
- gpt
- 머신러닝
- supervised learning
- 회귀
- OpenAI
- 지도학습
- ChatGPT
- 오블완
- 분류
- 해커톤
- LLM
- AI
- Today
- Total
SYDev
Chapter 06-1,2: 군집 알고리즘 본문
비지도 학습과 군집 알고리즘을 이해하고,
이를 이용하여 과일 사진 분류 알고리즘을 구현해보자.
비지도 학습
- 비지도 학습(unsupervised learning): 데이터가 어떻게 구성되어있는지 파악할 때 사용하는 기계 학습 문제이다. 지도 학습과 달리 label이 주어지지 않는다.
비지도 학습을 이용한 사진 분류 알고리즘 구현
(300, 100, 100)
[ 1 1 1 1 1 1 1 1 1 1 1 1 1 1 1 1 2 1
2 2 2 2 2 2 1 1 1 1 1 1 1 1 2 3 2 1
2 1 1 1 1 2 1 3 2 1 3 1 4 1 2 5 5 5
19 148 192 117 28 1 1 2 1 4 1 1 3 1 1 1 1 1
2 2 1 1 1 1 1 1 1 1 1 1 1 1 1 1 1 1
1 1 1 1 1 1 1 1 1 1]
- 배열의 크기가 100*100인 이미지 300개 포함한 데이터
- 0에 가까울수록 흑백, 높을수록 밝은 색을 띈다.



- 처음 100개의 데이터는 사과, 다음 100개는 파인애플, 다음 100개는 바나나라는 것을 알 수 있다.
[ 88.3346 97.9249 87.3709 98.3703 92.8705 82.6439 94.4244 95.5999
90.681 81.6226 87.0578 95.0745 93.8416 87.017 97.5078 87.2019
88.9827 100.9158 92.7823 100.9184 104.9854 88.674 99.5643 97.2495
94.1179 92.1935 95.1671 93.3322 102.8967 94.6695 90.5285 89.0744
97.7641 97.2938 100.7564 90.5236 100.2542 85.8452 96.4615 97.1492
90.711 102.3193 87.1629 89.8751 86.7327 86.3991 95.2865 89.1709
96.8163 91.6604 96.1065 99.6829 94.9718 87.4812 89.2596 89.5268
93.799 97.3983 87.151 97.825 103.22 94.4239 83.6657 83.5159
102.8453 87.0379 91.2742 100.4848 93.8388 90.8568 97.4616 97.5022
82.446 87.1789 96.9206 90.3135 90.565 97.6538 98.0919 93.6252
87.3867 84.7073 89.1135 86.7646 88.7301 86.643 96.7323 97.2604
81.9424 87.1687 97.2066 83.4712 95.9781 91.8096 98.4086 100.7823
101.556 100.7027 91.6098 88.8976]
- 100개의 사과샘플의 각 10000개 픽셀의 평균값

- 사과와 파인애플은 샘플의 평균값만으로 구별이 쉽지 않음
>> 샘플의 평균값이 아닌 픽셀별 평균값을 비교해보자.


(300,)

>> 이미 데이터의 분포 형태를 알고 있었기 때문에 가능했던 방법, 실제 비지도 학습에서는 타깃이 없는 데이터를 사용해야 함.
군집화
- 군집화(clustering): Data가 주어졌을 때, 이를 몇 개의 클러스터로 나누는 과정을 의미한다. 지도 학습의 분류 문제는 data를 label에 맞게 분류, 예측하는 것이지만, 비지도 학습의 클러스터링은 data들을 성격에 맞게 묶는 것이다.
- clustering을 위해서는 다음 두 조건을 만족하면 된다.
(1) 군집 간 분산(inter-cluster variance) 최대화
(2) 군집 내 분산(inner-cluster variance) 최소
군집 타당성 지표
- 군집 타당성 지표(Clustering Validity Index): 군집이 만든 결과가 얼마나 유용한지 따지는 지표
- 군집 타당성 지표에는 Dunn Index와 Silhouette이 있다.
Dunn Index
- Dunn Index: 군집 간 거리의 최소값을 분자, 군집 내 요소 간 거리의 최소값을 분모로 하는 지표이다.
- 군집 간 거리는 멀수록, 군집 내 요소의 거리는 가까울수록 좋기 때문에 해당 지표의 크기가 클수록 클러스터링 성능이 좋다고 볼 수 있다.

Silhouette
- Silhouette 지표는 다음 수식으로 구할 수 있다.

- $a(i)$: $i$번째 개체와 같은 군집에 속하는 요소들과의 거리 평균
- $b(i)$: $i$번째 개체가 속한 군집과 가장 가까운 이웃 군집에 속하는 요소들과의 거리 평균

- 가장 이상적인 경우는 $a(i)$가 0이 되는 경우이며, 최악의 경우는 $b(i)$가 0이 되는 경우이다.
- 보통 실루엣 지표가 0.5가 될 때 군집 결과가 타당하다고 판단한다.
클러스터링 종류
- 클러스터링은 크게 분할 군집(pational clustering)과 계층적 군집(hierachical clustering)으로 나뉜다.
- 분할 군집(pational clustering): 데이터끼리 겹치지 않게 군집을 나누는 방식으로, k-means clustering이 이에 속한다.
- 계층적 군집(hierachical clustering): 개체들을 가까운 집단부터 차근차근 묶어나가는 방식이다.
K-평균 알고리즘
- 무작위로 k개의 클러스터 중심을 정한다. 각 개체들은 가장 가까운 중심에 할당되며, 같은 중심에 할당된 개체들끼리 군집을 형성한다.
- KC(K-means Clustering)는 EM 알고리즘을 기반으로 작동하며, EM 알고리즘은 Expectation 스텝과 Maximization 스텝을 수렴할 때까지 반복하는 방식이다.
- KC의 경우에는 클러스터 중심에 가까운 개체들을 중심에 할당하여 군집을 형성하는 것이 Expectaion 스텝, 그렇게 형성된 군집의 경계에 맞게 중심의 위치를 다시 설정해주는 과정이 Maximization이다.
- 위 두 과정을 반복하는 것이 KC이다.





K-평균 알고리즘의 단점
- 군집 간의 크기, 밀도가 맞지 않으면 원하는 결과가 나오지 않을 수 있다.
- 데이터의 형태가 특이하게 분포하는 경우에도 원하는 결과가 나오지 않을 수 있다.



K-평균 알고리즘을 이용한 사진 분류 알고리즘 구현
[2 2 2 2 2 0 2 2 2 2 2 2 2 2 2 2 2 2 0 2 2 2 2 2 2 2 2 2 2 2 2 2 2 2 2 2 2
2 2 2 2 2 0 2 0 2 2 2 2 2 2 2 0 2 2 2 2 2 2 2 2 2 0 0 2 2 2 2 2 2 2 2 0 2
2 2 2 2 2 2 2 2 2 2 2 2 2 2 2 2 2 0 2 2 2 2 2 2 2 2 0 0 0 0 0 0 0 0 0 0 0
0 0 0 0 0 0 0 0 0 0 0 0 0 0 0 0 0 0 0 0 0 0 0 0 0 0 0 0 0 0 0 0 0 0 0 0 0
0 0 0 0 0 0 0 0 0 0 0 0 0 0 0 0 0 0 0 0 0 0 0 0 0 0 0 0 0 0 0 0 0 0 0 0 0
0 0 0 0 0 0 0 0 0 0 0 0 0 0 0 1 1 1 1 1 1 1 1 1 1 1 1 1 1 1 1 1 1 1 1 1 1
1 1 1 1 1 1 1 1 1 0 1 1 1 1 1 1 1 1 1 1 1 1 1 1 1 1 1 1 1 1 1 1 1 1 1 1 1
1 1 1 1 1 1 1 1 1 1 1 1 1 1 0 1 1 1 1 1 1 1 1 1 1 1 1 1 1 1 1 1 1 1 1 1 1
1 1 1 1]
(array([0, 1, 2], dtype=int32), array([111, 98, 91]))
- k=3으로 설정했기 때문에 label은 0, 1, 2로 나타남
- 첫 번째 클러스터가 111개, 두 번째 클러스터는 98개, 마지막 클러스터는 91개의 샘플을 포함한다.



클러스터 중심

[[3393.8136117 8837.37750892 5267.70439881]]
[0]
4
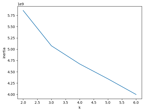
최적의 K 찾기
- 위 예제에서는 클러스터가 3개일 때 최적임을 이미 알고 지정했지만, 실제 학습 과정에서는 최적의 클러스터 개수를 알아내야 한다.
- 적절한 클러스터 개수를 찾는 방법 중 대표적인 방법으로는 엘보우(elbow)가 있다.
- 엘보우(elbow): 클러스터의 개수를 늘려가며 거리의 제곱 합인 이너셔(inertia)의 변화를 관찰함으로써, 최적의 k 값을 찾는 방법이다.
- 클러스터에 따른 이너셔의 개수 그래프가 꺾이는 지점이 최적의 k 지점이다.

>>k=3에서 그래프 기울기가 바뀌는 것을 보아, 최적의 k값은 3이라는 것을 알 수 있다.
참고자료
5. 비지도 학습 (Unsupervised Learning), Clustering 뜻, 파이썬 코드
* 비지도 학습 (Unsupervised Learning) 뜻 비지도 학습 (Unsupervised Learning)이란 데이터가 어떻게 구성되었는지 알아내는 기계 학습 문제를 뜻한다. 지도 학습 (Supervised Learning)과 달리 목표 Label이 주어지
yodastudy.tistory.com
Clustering 개요 · ratsgo's blog
이번 글에서는 클러스터링(Clustering;군집화)의 전반적 내용에 대해 살펴보도록 하겠습니다. 이번 글은 고려대 강필성 교수님과 역시 같은 대학의 김성범 교수님 강의를 정리했음을 먼저 밝힙니
ratsgo.github.io
클러스터링(Clustering)과 활용 분야 및 종류
데이터 마이닝 작업에는 클러스터링(Clustering), 분류(Classification), 회귀(Regression), 연관규칙 마이닝(Association Rule Mining), 텍스트 마이닝(Text Mining), 이상 감지(Anomaly detection), 순차패턴 마이닝(Sequential
lucy-the-marketer.kr
K-평균 군집화(K-means Clustering) · ratsgo's blog
이번 글에서는 K-평균 군집화(K-means Clustering)에 대해 살펴보겠습니다. (줄여서 KC라 부르겠습니다) 이번 글은 고려대 강필성 교수님과 역시 같은 대학의 김성범 교수님 강의를 정리했음을 먼저 밝
ratsgo.github.io
Clustering - 최적의 군집 수 구하기 : Elbow Method, silhouette, 손실함수
https://steadiness-193.tistory.com/269 Regression - FIFA 이적료 예측 : 전처리 dacon.io/competitions/open/235538/data/ [스포츠] 해외 축구 선수 이적료 예측 미션 출처 : DACON - Data Science Competition dacon.io 각 컬럼의 정보 i
steadiness-193.tistory.com
'KHUDA 4th > 머신러닝 기초 세션' 카테고리의 다른 글
| [KHUDA 4th] 머신러닝 5주차 기초 세션 (08.16) (0) | 2023.08.31 |
|---|---|
| Chapter 06-3: 주성분 분석 (0) | 2023.08.29 |
| [KHUDA 4th] 머신러닝 4주차 기초 세션 (08.16) (0) | 2023.08.25 |
| Chapter 05-3: 트리의 앙상블 (0) | 2023.08.22 |
| Chapter 05-2: 교차 검증과 그리드 서치 (1) | 2023.08.22 |