| 일 | 월 | 화 | 수 | 목 | 금 | 토 |
|---|---|---|---|---|---|---|
| 1 | 2 | 3 | 4 | 5 | 6 | |
| 7 | 8 | 9 | 10 | 11 | 12 | 13 |
| 14 | 15 | 16 | 17 | 18 | 19 | 20 |
| 21 | 22 | 23 | 24 | 25 | 26 | 27 |
| 28 | 29 | 30 | 31 |
- 오블완
- LG
- ChatGPT
- deep learning
- OpenAI
- GPT-4
- AI
- Machine Learning
- LG Aimers 4th
- PCA
- Classification
- LG Aimers
- 회귀
- regression
- 딥러닝
- 해커톤
- LLM
- 머신러닝
- 티스토리챌린지
- 분류
- gpt
- 지도학습
- supervised learning
- Today
- Total
SYDev
Chapter 05-1: 결정 트리 본문
결정 트리 알고리즘을 이해하고, 이를 이용해 분류 문제를 해결해보자.
결정 트리
- 결정 트리(Decision Tree): 분류와 회귀 모두 가능한 지도 학습 모델 중 하나로, 예/아니오 질문을 이어나가며 학습한다.
- 모델을 설명하기가 쉽다.
- 각각의 칸을 node라고 부른다.
- 첫 번째 질문이 존재하는 node는 Root node, 마지막 node는 Terminal node 혹은 Leaf node라 부른다.

결정 트리 알고리즘 작동 과정
- 깊이가 깊을 수록 정확도는 높아지지만, 지나치면 오버피팅이 될 수 있다.



불순도, 지니 인덱스, 엔트로피, 정보 이득,
불순도
- 불순도(Impurity): 해당 범주 안에 불순물이 섞여있는 정도
- 사이킷런이 제공하는 불순도에는 지니 불순도와 엔트로피 불순도가 존재한다.
- 지니 불순도(Gini impurity): 분류 작업에서 노드의 불순도를 측정하는 지표로, 0부터 1까지의 값을 가지며, 0에 가까울수록 노드의 순도가 높음을 의미한다.
- 0.5일 때, 두 클래스의 비율이 반반이 되어 최악의 상황이 됨을 의미한다.
$지니 불순도 = 1 - (음성 클래스 비율^2 + 양성 클래스 비율^2)$
지니 인덱스
- 지니 인덱스(gini index): 불순도를 측정하는 지표로서, 데이터의 통계적 분산정도를 정량화해서 표현한 값이다.

- S: 이미 발생한 사건의 모음
- c: 사건의 개수
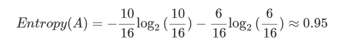
엔트로피
- 엔트로피(Entropy): 불순도를 수치적으로 나타낸 척도
- 엔트로피가 1일 때 불순도는 최대이고, 0일 때 불순도는 최소이다.
- 다음은 좌측부터 영역 분할 전 엔트로피, 분할 후 엔트로피이다.


- $p_k$: 영역 A에 속하는 데이터 가운데 k범주에 속하는 데이터 비율
- $R_i$: 분할 전 데이터 가운데 분할 후 k범주에 속하는 데이터 비율

- 범주 1에 속하는 데이터는 빨간 원, 범주 2에 속하는 데이터는 파란 원으로 취급한다.
- 주황색 선에 둘러싸인 영역 A의 엔트로피와 분할 이후의 엔트로피는 다음과 같다.


- 분할 전보다 분할 후에 엔트로피가 감소한 것으로 보아, 분할을 유지하는 것이 더 낫다고 판단된다.
정보 이득
- 정보 이득(Information gain): 주어진 속성이나 특성을 기준으로 데이터를 분할할 때, 얻을 수 있는 정보의 양을 측정하는 지표이다.
- 엔트로피가 1인 상태에서 0.7로 바뀌었다면 정보 이득은 0.3이다.
- 분기 이전(부모 노드)의 엔트로피에서 분기 이후(자식 노드)의 엔트로피를 뺀 수치를 정보 이득이라고 한다.
Information gain = entropy(parent) - [weighted average] entropy(children)
- [weighted average] entropy(children): entropy(children)의 가중평균
- 가중평균을 구하는 이유는, 분기 이후에 범주가 2개 이상으로 쪼개지기 때문이다.
>> 결정 트리 알고리즘은 불순도를 기준으로 정보 이득이 최대가 되도록 노드를 분할한다!
+ 여기서는 엔트로피 불순도를 기준으로 했지만, 지니 불순도 역시 기준이 될 수 있다.
가지치기
- 가지치기(pruning): 터미널 노드가 순수 노드가 된 상태를 Full tree라고 하는데, 이 경우에는 훈련 데이터셋에 과대적합이 될 우려가 있기 때문에 적절하게 터미널 노드를 합쳐줘야 한다. 이를 가지치기라 부르는데, 가지치기의 종류에는 사전 가지치기(pre-pruning)와 사후 가지치기(post-pruning)가 있다.
- 사전 가지치기(pre-pruning): 트리 생성을 일찍 중단하는 방식으로, 트리의 최대 깊이나 터미널 노드의 개수를 사전에 제한하는 방식
- 사후 가지치기(post-pruning): 트리를 만든 후 데이터 포인트가 적은 노드를 삭제하거나 병합하는 방식
- 사이킷런에서는 사전 가지치기만 지원한다.
로지스틱 회귀로 와인 분류



(5197, 3) (1300, 3)
- 레드 와인과 화이트 와인을 구분하는 이진 분류 문제
- 클래스 0이면 레드 와인, 1이면 화이트 와인
- 화이트 와인이 양성 클래스
- alcohol, sugar, pH의 scale이 다르기 때문에 표준화 과정이 필요하다.
0.7808350971714451
0.7776923076923077
[[ 0.51270274 1.6733911 -0.68767781]] [1.81777902]
- 훈련, 테스트 데이터셋에서 모두 점수가 낮은 것으로 보아, 모델이 과소적합되었다.
- 회귀 알고리즘의 가중치와 계수를 보고 직관적으로 모델을 설명하기가 어렵다.
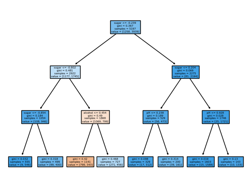
결정 트리로 와인 분류
0.996921300750433
0.8592307692307692
-> 과대적합!


- 매개변수 filled=True로 설정하면 특정 클래스의 비율이 높아질수록 색이 진해짐
0.8454877814123533
0.8415384615384616

- 당도가 -0.239보다 작고 -0.802보다 크며, 알코올 도수는 0.454보다 작아야 음성 클래스를 가리키는 3번째 터미널 노드에 도달할 수 있다.
- -0.239, -0.082의 당도는 직관적으로 이해하기 어려운 수치이며, 결정 트리에서는 표준화 전처리의 영향을 받지 않기 때문에 표준화되기 전의 데이터셋을 사용해보자.
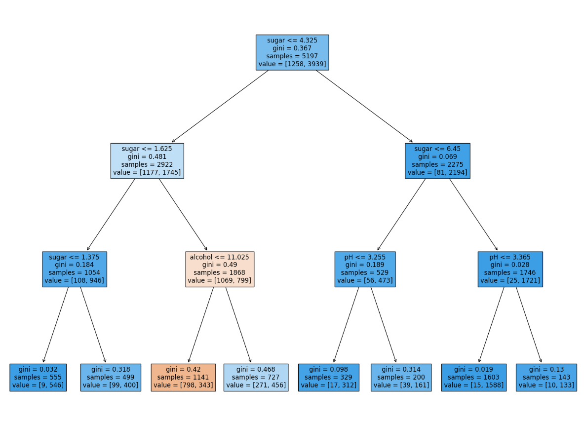
0.8454877814123533
0.8415384615384616
-> 전처리 전과 차이가 없다.

-> 표준화되지 않아 노드의 분기 기준이 직관적으로 이해하기 쉽다.
[0.12345626 0.86862934 0.0079144 ]
-> 가장 중요한 특성은 두 번째 특성인 sugar!
참고자료
- 박해선, <혼자 공부하는 머신러닝+딥러닝>, 한빛미디어(주), 2022.2.4
- https://bkshin.tistory.com/entry/%EB%A8%B8%EC%8B%A0%EB%9F%AC%EB%8B%9D-4-%EA%B2%B0%EC%A0%95-%ED%8A%B8%EB%A6%ACDecision-Tree
머신러닝 - 4. 결정 트리(Decision Tree)
결정 트리(Decision Tree, 의사결정트리, 의사결정나무라고도 함)는 분류(Classification)와 회귀(Regression) 모두 가능한 지도 학습 모델 중 하나입니다. 결정 트리는 스무고개 하듯이 예/아니오 질문을 이
bkshin.tistory.com
의사결정나무(Decision Tree) · ratsgo's blog
이번 포스팅에선 한번에 하나씩의 설명변수를 사용하여 예측 가능한 규칙들의 집합을 생성하는 알고리즘인 의사결정나무(Decision Tree)에 대해 다뤄보도록 하겠습니다. 이번 글은 고려대 강필성
ratsgo.github.io
정보이득이란? 지니불순도, 엔트로피, 분류오차 예제 풀이, 파이썬 코드 풀이(Information Gain, Gini Im
정보이득이란(Information Gain)? 정보 이득(Information Gain)은 정보 이론과 머신 러닝에서 사용되는 개념으로, 주어진 속성이나 특성을 기준으로 데이터를 분할할 때 얻을 수 있는 정보의 양을 측정하
scribblinganything.tistory.com
의사결정나무(Decision Tree) :: CART 알고리즘, 지니계수(Gini Index)란?
이전 포스팅에서 의사결정나무란 무엇인지, 어떤 기준으로 모델을 만들어가며 불순도가 무엇인지와 ID3 알고리즘에 대해 소개했다. 지난 포스팅 바로가기 https://leedakyeong.tistory.com/entry/Decision-Tree
leedakyeong.tistory.com
'KHUDA 4th > 머신러닝 기초 세션' 카테고리의 다른 글
| Chapter 05-3: 트리의 앙상블 (0) | 2023.08.22 |
|---|---|
| Chapter 05-2: 교차 검증과 그리드 서치 (1) | 2023.08.22 |
| [KHUDA 4th] 머신러닝 3주차 기초 세션 (08.16) (1) | 2023.08.19 |
| Chapter 04-2: 확률적 경사 하강법 (0) | 2023.08.14 |
| 경사 하강법 (0) | 2023.08.13 |